Donor dating, czyli… na randkę z darczyńcą?
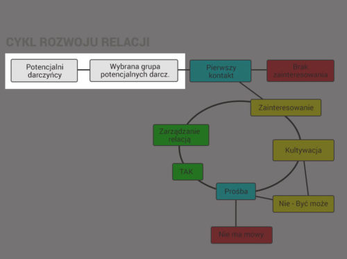
Co ma wspólnego fundraising z randkowaniem? Wbrew pozorom więcej niż mogłoby się wydawać. I w jednym, i w drugim chodzi o budowanie relacji. Jednak by była ona silna, musi zależeć na niej obydwu stronom. Spójrz na poniższy schemat cyklu rozwoju relacji:

na podstawie schematu Dona Graya, University of Wisconsin, tłum. AS
Źródło: https://www.goalbusters.net
Darczyńca w twoim typie
Zacznijmy od tego, że na randkę nie pójdziesz z każdą osobą spotkaną na ulicy. Z pewnością masz typ urody, który najbardziej Ci odpowiada, masz też preferencje dotyczące wieku i zainteresowań (zawsze to lepiej mieć wspólny temat do rozmów). Odwołując się do historii swoich wcześniejszych relacji, mniej więcej już wiesz, z kim raczej Ci nie wyjdzie.
Nie inaczej jest z darczyńcami. Twoja organizacja też ma osoby w swoim typie, czyli takie, którym prędzej wpadnie w oko, niż inne NGO-sy.
Jaki jest typ darczyńcy twojej organizacji? Możesz to określić odwołując się do danych o darczyńcach i sojusznikach Twojej organizacji, którymi już dysponujesz. Znajdziesz je chociażby na Twoim Facebookowym profilu czy w statystykach e-mailowych. Dowiesz się czy są to kobiety, czy mężczyźni, w jakim są wieku, jakie są ich zainteresowania, gdzie mieszkają, oraz które komunikaty i działania związane z Twoją organizacją budzą ich reakcję.
Podsumowując krok pierwszy: określ swój typ darczyńcy.

Poznajmy się lepiej
Wracając do naszej randkowej analogii. Załóżmy, że ktoś ci się spodobał. Czy od razu zaproponujesz mu romantyczny wieczór? To ryzykowne. Możesz zostać (niesłusznie) posądzony o to, że chcesz wykorzystać sytuację. W relacji potencjalny darczyńca – organizacja jest podobnie. Może to wzbudzić podejrzenie, że nie interesuje Cię relacja, tylko pieniądze.
Od czego więc zaczniesz? Być może zaaranżujesz różne sytuacje, które pozwolą ci pobyć z osobą, która tak ci się spodobała. Będziesz starać się być w miejscach, w których ona bywa. Pójdziesz na prywatkę do wspólnych znajomych. Zainicjujesz rozmowę: jedną, drugą. Przekonasz się, czy rzeczywiście macie temat do dyskusji, wspólne zainteresowania, czy macie podobne podejście do życia, wartości. Już na tym etapie może okazać się, że zaiskrzy, a może wręcz odwrotnie i Wasza wspólna droga skończy się po pierwszej rozmowie.
Tak samo jest przy budowaniu relacji z potencjalnym darczyńcą. Możesz wyłowić go spośród znajomych na Facebooku i fanów Twojego fanpage’a, przy odpowiednio sprofilowanej reklamie, w której wybierzesz dokładnie określoną grupę odbiorców. Może zobaczy on i polubi Wasz post, może udostępni go na swoim profilu. Może być tak, że Wasza relacja skończy już tutaj, ale może też polubić wasz fanpage i zapisać się na newsletter. To da wam płaszczyznę do rozmowy bezpośredniej i tego, by lepiej się poznać.
Podsumowując krok drugi: gdy zainicjujesz kontakt, zacznij budować relację.

Umówisz się ze mną?
No właśnie. Kiedy jest właściwy moment, żeby pójść o krok dalej i poprosić o darowiznę?
W przypadku zakochania to kwestia wyczucia. Kiedy poznajemy kogoś, kto się nam podoba, ten moment podpowiada nam intuicja. Czasem pomagają w tym okoliczności.
Podobnie jest z prośbą o wpłatę, tylko tutaj możesz już przeanalizować wszystkie informacje, które zebrałeś dotąd o potencjalnym darczyńcy, np.: który post na Facebooku skomentował? pod którą petycją się podpisał? które newslettery od ciebie otworzył? W jaki link kliknął? Te dane pozwolą Ci zdecydować, kiedy i w jaki sposób poprosić o pierwszą wpłatę. Przykładowo: subskrybent newslettera organizacji ekologicznej podpisuje petycję ws. objęcia zwiększoną ochroną obszaru, gdzie odnotowano obecność populacji zagrożonego gatunku pewnego ssaka. Organizacja, która w ramach swojej misji realizuje program ochrony i reintrodukcji gatunku może na dalszym etapie poprosić sygnatariusza petycji o finansowe wsparcie właśnie tego programu.
Podsumowując krok trzeci: Prosząc o wpłatę, staraj się zrobić to umieszczając prośbę w odpowiednim kontekście lub momencie.

Nie, być może… tak!
Twój potencjalny darczyńca może odpowiedzieć TAK na Twoje zaproszenie, wtedy Wasza relacja pójdzie o krok dalej i będziecie mogli rozpocząć kolejny etap, który stanie się wstępem do czegoś poważniejszego.

Może też odmówić (np. wypisując się z newslettera). Nie każdy będzie zainteresowany kontynuowaniem relacji. Z tym trzeba się pogodzić.
Potencjalny darczyńca może również nie czuć się gotowy na większe zaangażowanie akurat w tym konkretnym momencie, ale – kto wie -może będzie w stanie wpłacić darowiznę następnym razem kiedy go o to poprosisz. Masz czas i możliwość, by dalej pracować nad budowaniem relacji np. nad jej częstotliwością, kanałami, formą „rozmowy”.
Podsumowując krok czwarty: Jeśli Twoja prośba spotka się z oczekiwaną reakcją (wpłatą), zadbaj o zacieśnienie i pogłębienie relacji z darczyńcą. Nie zniechęcaj się brakiem reakcji, popracuj nad zbudowaniem zaufania i zaangażowania osoby, do której się zwracasz.
Idealny darczyńca Twojej organizacji?
Z budowaniem relacji w miłości jest o tyle prościej (a może trudniej?), że zazwyczaj szukasz tej jednej, jedynej osoby. W przypadku fundraisingu relacje musisz budować z wieloma osobami jednocześnie.
Misja Twojej organizacji nie przemówi do wszystkich. Chodzi o to, by z tłumu wychwycić te osoby, które będą chciały się zaangażować w relację z organizacją i wspierać ją, także finansowo. O tym, jak rozpoznać taką osobę w tłumie, już trochę powiedzieliśmy. Dodatkowo możesz stworzyć jej przybliżony profil (lub kilka profili), nazywany w marketingowej terminologii donor personą. Ale to już temat na kolejny wpis.
Bibliografia:
https://www.goalbusters.net/free
https://www.wildapricot.com/blogs/newsblog/2012/08/15/tips-for-dating-your-donors
https://fundingforgood.org/tips-for-making-donor-retention-personal/
